美好安徽
安徽文旅
安徽乡村
安徽美食
安徽风物
洋眼看安徽
直播安徽
图观安徽
安徽推介 / 推介动态 / 正文
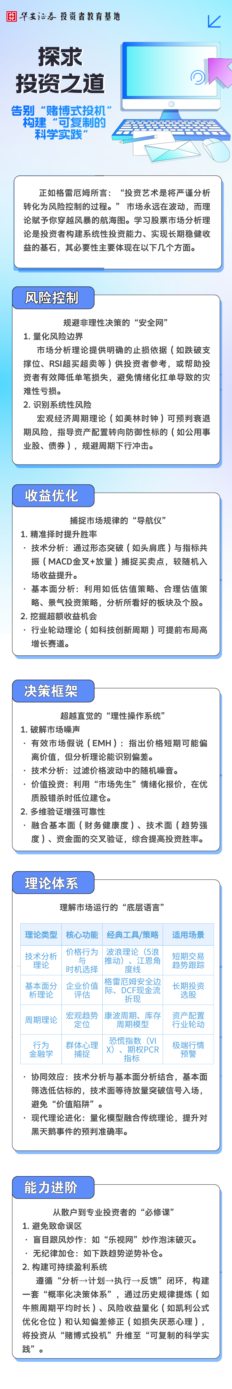
探求投资之道 | 告别“赌博式投机”!构建“可复制的科学实践”
来源:华安证券投教基地 | 作者: | 发表于:2025/7/21 | 阅读量:804715
探求投资之道 | 告别“赌博式投机”!构建“可复制的科学实践”
来源:华安证券投教基地 | 作者: | 发表于:2025/7/21 | 阅读量:810685
推荐阅读
安徽发布强降雨和强对流天气防御
“钢铁荷叶”展身姿
亳州市谯城区:打造民间文艺版权
临泉县陈集镇:浪漫“七夕”话婚
滁州市举办“烽火记忆 声传使命
安徽庐江:温泉小镇风光美
车轮上的安徽奇迹 揭秘中国汽车
全长约55.72公里!安徽拟再
ICP备案号:
皖ICP备2024054562号-1
广播电视节目制作经营许可:(皖)字第 01422 号
联系方式:0551-68998851 地址:合肥市包河经济开发区包河大道与乌鲁木齐路交口惠风府前广场
本网站所刊载信息,不代表安徽推介观点。 刊用本网站稿件,务经书面授权。